Bogdan's Docs

Table of Contents

Ideas

  • Artificial Intelligence
    • Bond Pricing
    • Kubernetes Inference
    • Knowledge Bot
    • Ready to Use Models
    • Satellite Damage Detection

Curs IoT si AI (ro) Resources

  • Links
    • Artificial Intelligence
  • Recipes
    • MacOS
Bogdan's Docs
Docs ยป iot-si-ai:cum-construiesc-un-arduino

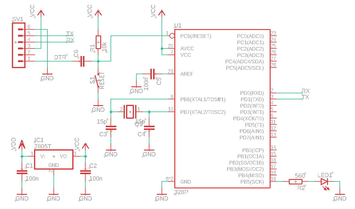
Cum construiesc un Arduino?

Previous Next